工信部等五部门发文,这十大领域或迎发展机遇!

8月29日,工业和信息化部、财政部、商务部等五部门发布的《加快电力装备绿色低碳创新发展行动计划》(以下简称《行动计划》)提出,通过5-8年时间,电力装备供给结构显著改善,保障电网输配效率明显提升,高端化智能化绿色化发展及示范应用不断加快,国际竞争力进一步增强,基本满足适应非化石能源高比例、大规模接入的新型电力系统建设需要。煤电机组灵活性改造能力累计超过2亿千瓦,可再生能源发电装备供给能力不断提高,风电和太阳能发电装备满足12亿千瓦以上装机需求,核电装备满足7000万千瓦装机需求。


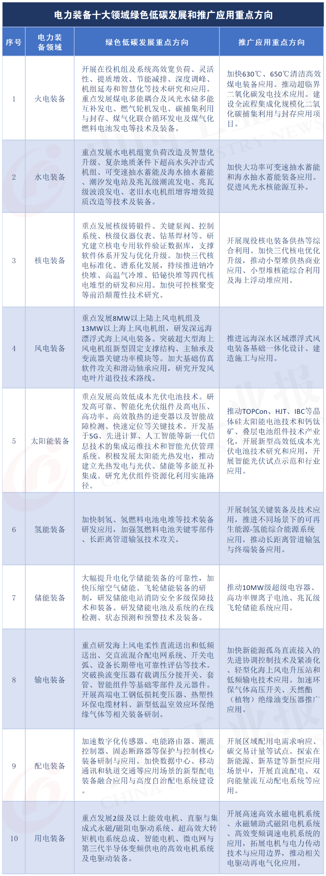
《行动计划》重点围绕火电装备、水电装备、核电装备、风电装备等电力装备十大领域,提出绿色低碳发展和推广应用重点方向。


图片

▲点击图片,可放大查看。


六项重点行动


为推进能源生产清洁化、能源消费电气化,推动新型电力系统建设,加快电力装备绿色低碳创新发展,《行动计划》重点提出装备体系绿色升级、电力装备技术创新提升、网络化智能化转型发展行动等六大行动。


1

装备体系绿色升级行动。统筹发输配用电装备供给结构调整,聚焦火电装备、水电装备、核电装备、风电装备、太阳能装备、氢能装备、储能装备、输电装备、配电装备、用电装备等电力装备10个领域,围绕新型电力系统构建,加速发展清洁低碳发电装备,提升输变电装备消纳保障能力,加快推进配电装备升级换代、提高用电设备能效匹配水平,推进资源循环利用。


2

电力装备技术创新提升行动。坚持创新驱动,强化企业创新主体地位,完善产业创新体系和产业发展生态,推动产业集群发展,不断增强产业链供应链竞争力。在电力装备领域突破一批关键核心技术,建设一批创新平台,培育一批产业集群。


3

网络化智能化转型发展行动。深化与新一代信息技术融合,加快电力装备产品形态、研发手段、生产方式与服务模式创新变革,推进数字化绿色化服务化发展。在电力装备领域培育若干智能制造、工业互联网标杆企业和示范园区。


4

技术基础支撑保障行动。以市场为主体,更好发挥政府作用,推动有效市场和有为政府更好结合,完善产业技术服务体系,引导产业规范发展。


5

推广应用模式创新行动。加强政策引导和支持,推进应用创新和推广,形成需求牵引供给、供给创造需求的更高水平的动态平衡。在电力装备领域建设3-5家试验验证平台,开展典型场景应用试点,培育形成一批优质品牌。


6

电力装备对外合作行动。充分利用国内国际两个市场、两种资源,围绕高质量共建“一带一路”、深入实施《区域全面经济伙伴关系协定》,鼓励优势电力装备企业以多种方式加快走出去。加强国际产业合作,打造国际合作和竞争新优势。


图片


培育应用新模式新业态


为推进源网荷储一体化和多能互补,《行动计划》提出培育风电+、光伏+等多种应用新模式新业态,加快多层级多时间尺度多能互补协同优化。


风电+


在偏远孤岛等输电线路建设成本较高的地区,发展风电+电解水制氢技术。在淡水资源短缺岛屿等地区,培育风电+淡化海水模式。在偏远地区,推广分布式风电+智能微电网。在适宜的海上风电场,推进风电+渔业+旅游模式。鼓励结合沙漠、戈壁、荒漠等场景,围绕重点用电企业,探索风光储一体化装备应用试点。


光伏+


推进新建厂房和公共建筑开展光伏建筑一体化建设,支持农(牧)光互补、渔光互补等复合开发,推动光伏与5G基站、大数据中心融合发展及在新能源汽车充换电站、高速公路服务区等交通领域应用。鼓励在沙漠、戈壁、荒漠、荒山、沿海滩涂、采煤沉陷区、矿山排土场等区域开发光伏电站。


储能+


在新能源资源富集地区,推动新型储能+可再生能源发电、风光火(水)储一体化供能试点。围绕大数据中心、5G基站、工业园区、公路服务区等用户,发展新型储能+分布式新能源、微电网、增量配网等。


《行动计划》还提出,促进产业集聚和企业融通发展。做大做强东北、华东、西南、西北等地区电力装备先进制造业集群。依托国家新型工业化示范基地等,推动电力装备产业集群发展。鼓励整机企业与配套企业建立稳定合作关系,培育专精特新“小巨人”企业和制造业单项冠军企业,加快构建创新协同、产能共享、供应链互通的产业发展生态。


工信部表示,我国电力碳排放在国家总排放中占比近50%,推动电力行业绿色转型是实现碳达峰碳中和目标的重中之重。《行动计划》紧紧围绕碳达峰碳中和战略目标,坚持系统谋划,加强各部门政策间的衔接,统筹推进电力装备持续健康发展。