山东省发改委日前公布了2022年山东省重大项目调整名单,包括《2022年省重大实施类项目增补名单》《2022年省重大准备类项目增补名单》《由准备类调整为实施类项目名单》《由实施类调整为准备类项目名单》《退出省重大项目名单》,共涉及228项。其中增补125项,含实施类项目增补89项和准备类增补36项;调整58项,含准备类调整为实施类45项和实施类调整为准备类13项;退出45项。此前山东省公布的2022年省重点项目共2000个,其中重大项目600个。
以下是各类重点项目名单的列表。
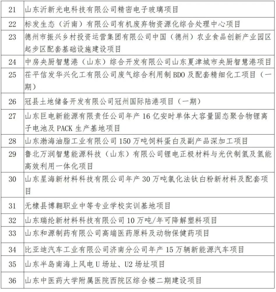
2022年省重大实施类项目增补名单
2022年省重大准备类项目增补名单
由准备类调整为实施类项目名单
由实施类调整为准备类项目名单
退出省重大项目名单
关注我们的微信公众号
获得更多资讯
